开云网页版登录入口-开云(中国)
首页
(current)
关于我们
企业简介
组织架构
企业愿景
企业荣誉
机构职能
领导信息
新闻中心
集团动态
行业资讯
党群建设
党建引领
二十大宣贯
主题教育
纪检之窗
职工之家
青年之家
能源文化
文化理念
能源故事
媒体聚焦
管家风采
能源投资
招商业务
投资业务
新能源
地热能
生物质能
空气能
污水能供热
太阳能发电
垃圾污水处理
技术研发
成果展示
科研动态
人力资源
人才招聘
信息公开
通知公告
政策标准
规章制度
价格收费
办事服务
便民公告
咨询投诉
安全警示
首页
>
信息公开
>
办事服务
>
信息公开
通知公告
政策标准
规章制度
价格收费
办事服务
便民公告
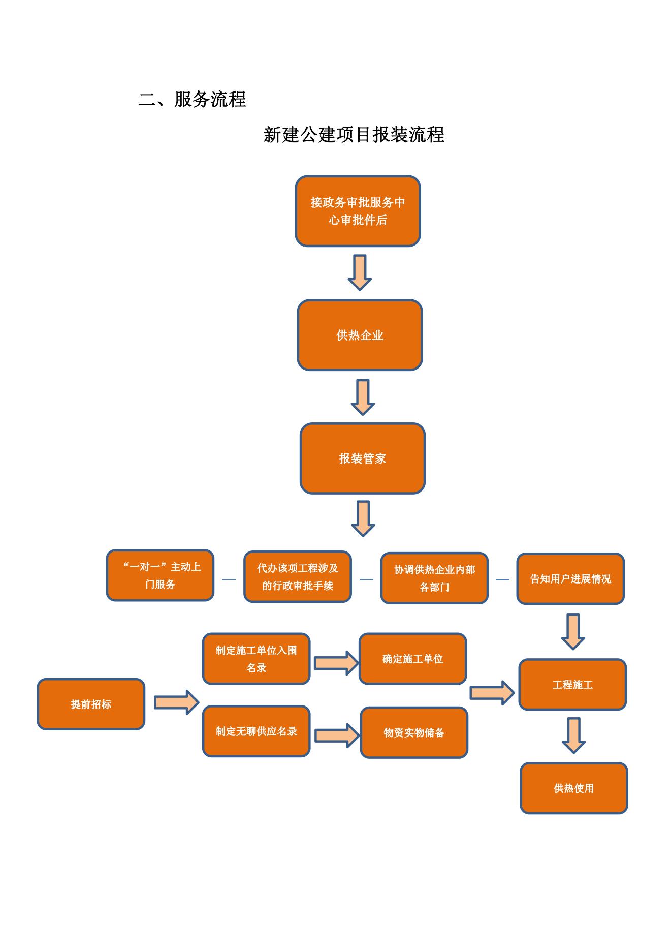
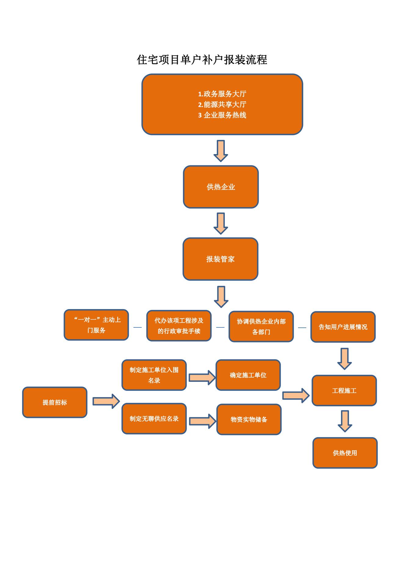
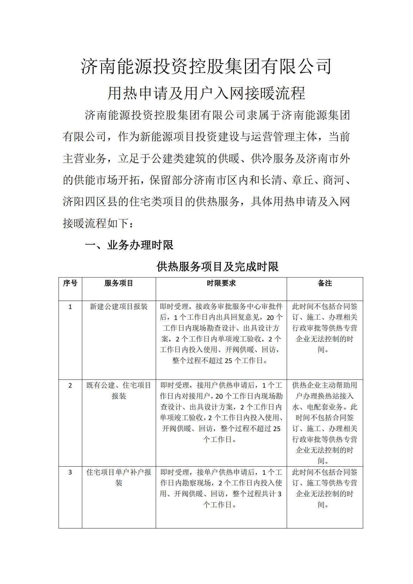
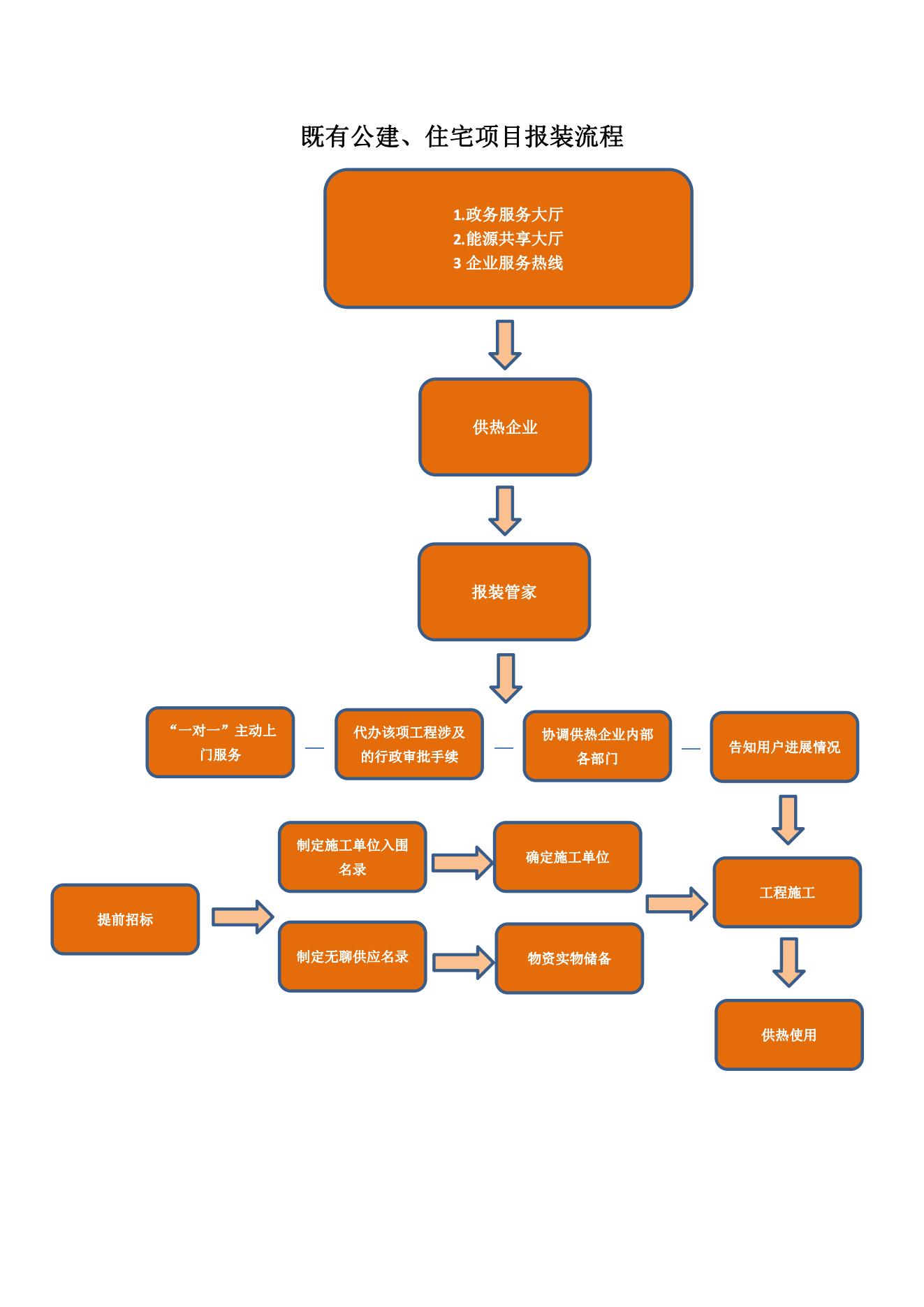
办事服务
用热申请及用户入网接暖流程
关于我们
企业简介
组织架构
企业愿景
企业荣誉
领导信息
机构职能
新闻中心
集团动态
行业资讯
党群建设
党建引领
纪检之窗
职工之家
青年之家
能源文化
文化理念
能源故事
媒体聚焦
能源投资
招商业务
投资业务
新能源
地热能
生物质能
空气能
污水能供热
太阳能发电
垃圾污水处理
技术研发
成果展示
科研动态
人力资源
人才招聘